Instance Verification Kit (IVK)
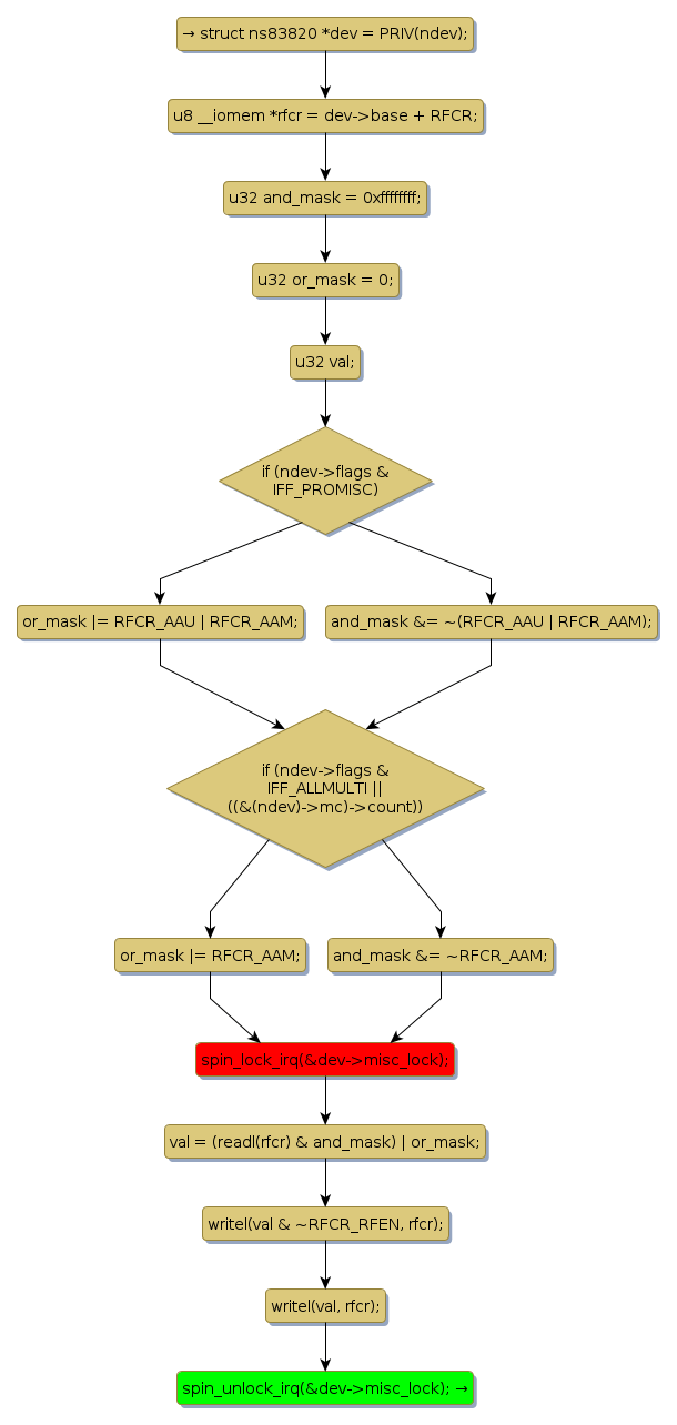
spin lock @ [46144+31+/linux-3.19-rc1/drivers/net/ethernet/natsemi/ns83820.c]
Instance Signature: misc_lock
|
The Matching Pair Graph:
|
|
Function Name
|
Control Flow Graph (CFG)
|
Events Flow Graph (EFG)
|
Source Correspondence
|
|
ns83820_set_multicast
|
|
|
[45740+21+/linux-3.19-rc1/drivers/net/ethernet/natsemi/ns83820.c]
|